Содержание
- Ключевые компоненты эффективного Prompt
- Принцип работы - как Prompt влияет на генерацию ответа
- Основные типы Prompt и сценарии их применения
- Промптинг (Prompting) для задач анализа данных и разработки
- Prompt-инженерия (Prompt Engineering) как дисциплина
- Ограничения и риски использования Prompt
- Заключение
- Референсные ссылки
Prompt (промпт) — это текстовая инструкция или запрос, который человек вводит в модель искусственного интеллекта, который определяет задачу, контекст и ожидаемый формат ответа для генерации результата. Это делается, чтобы получить нужный ответ, изображение, код или другое действие. От качества и точности Prompt зависит, насколько полезным и релевантным будет результат.
Можно рассматривать Prompt как техническое задание. Оно дается большой языковой модели (LLM) или другой генеративной системе. Он переводит намерение человека в конкретную входную последовательность. Таким образом, Prompt стал фундаментальным инструментом управления ИИ.
Его роль кардинально изменилась за последние годы. Изначально взаимодействие с ИИ напоминало простые поисковые запросы. Мы вводили ключевые слова и получали список релевантных документов. Однако с появлением сложных LLM, таких как модели семейства GPT или Gemini, Prompt эволюционировал. Сегодня он превратился в сложную, многосоставную команду. Эта команда способна управлять поведением, тоном и структурой ответа ИИ. Умение составлять Prompt становится критически важным навыком.
Ключевые компоненты эффективного Prompt
Создание эффективного Prompt требует понимания его внутренней структуры. Это не просто вопрос или команда. Это продуманная конструкция, направляющая модель к нужной цели. Отсутствие хотя бы одного компонента может привести к неточному или обобщенному ответу. Как следствие, разработчики и аналитики уделяют большое внимание анатомии Prompt. Они стремятся сделать инструкцию максимально однозначной.
Качественный Prompt обычно включает несколько ключевых компонентов. Хотя их состав может варьироваться, наиболее успешные инструкции часто содержат следующие элементы:
- Роль (Role): Этот компонент задает модели определенную «личность» или экспертизу. Например: «Представь, что ты — старший Data Scientist…» Это помогает модели сузить область знаний. Она начинает использовать специфическую терминологию.
- Задача (Task): Это ядро Prompt. Здесь четко и однозначно формулируется, что именно должна сделать модель. Например: «Напиши SQL-запрос…» или «Проанализируй тональность этого отзыва…».
- Контекст (Context): Модели не обладают знаниями о внешнем мире в реальном времени. Контекст предоставляет всю необходимую фоновую информацию. Это могут быть данные для анализа, предыдущие шаги диалога или описание ситуации.
- Формат вывода (Output Format): Этот компонент диктует, в каком виде должен быть представлен ответ. Указание формата критически важно для интеграции ИИ в автоматизированные процессы. Примеры: «Ответ дай в формате JSON», «Создай маркированный список», «Напиши код в блоке markdown».
- Ограничения (Constraints): Здесь определяются границы и правила для генерации. Это помогает контролировать ответ. Например: «Ответ должен быть не длиннее 100 слов», «Избегай технических терминов», «Используй только предоставленный контекст».
Грамотная комбинация этих элементов превращает Prompt из простого вопроса в мощный инструмент управления. Он позволяет получать предсказуемые и высококачественные результаты от ИИ.
ИИ-агенты для оптимизации бизнес-процессов
Код курса
AGENT
Ближайшая дата курса
18 мая, 2026
Продолжительность
24 ак.часов
Стоимость обучения
66 000
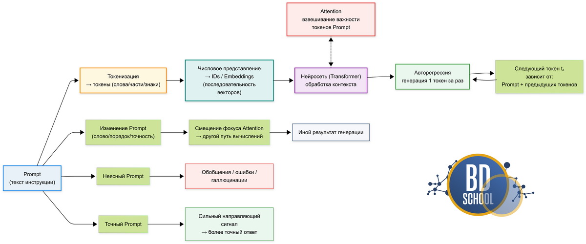
Принцип работы — как Prompt влияет на генерацию ответа
Понимание механизма работы Prompt требует базового знания архитектуры ИИ. Когда модель, например LLM, получает Prompt, она не «понимает» его в человеческом смысле. Вместо этого запускается сложный математический процесс. Этот процесс можно разбить на несколько ключевых этапов.
Сначала текст Prompt проходит этап токенизации. Он разбивается на минимальные смысловые единицы — токены. Токены могут быть целыми словами, частями слов или знаками препинания. Каждый токен имеет числовое представление в словаре модели. Таким образом, Prompt превращается в последовательность векторов.
Далее эта последовательность поступает в нейронную сеть (обычно архитектуры Transformer). Модель использует механизм авторегрессии. Это означает, что она генерирует ответ по одному токену за раз. Каждый новый токен предсказывается на основе всего Prompt и всех предыдущих сгенерированных токенов.
Ключевую роль в этом процессе играет механизм внимания (attention). Он позволяет модели «взвешивать» важность разных частей Prompt. Модель решает, на какие токены (слова) из инструкции следует «обратить внимание» в данный момент.
Как следствие, даже малое изменение в Prompt может кардинально изменить результат. Например, добавление одного слова или изменение порядка слов смещает фокус внимания модели. Это приводит к совершенно иному вектору генерации. Если Prompt неясный, модель может сфокусироваться не на тех токенах. Это приводит к обобщенным ответам или «галлюцинациям». Точный Prompt, напротив, действует как сильный направляющий сигнал. Он заставляет модель следовать по нужному пути вычислений.
Основные типы Prompt и сценарии их применения
В процессе развития ИИ сформировались различные техники составления Prompt. Выбор техники зависит от сложности задачи и возможностей самой модели. Некоторые модели требуют детальных примеров. Другие способны справляться со сложными задачами «с лету«. Таким образом, понимание этих подходов позволяет гибко управлять генерацией.
Основные подходы к формированию Prompt можно классифицировать следующим образом:
- Zero-shot (Промптинг без примеров): Это самый базовый тип Prompt. Модель просят выполнить задачу, не предоставляя ей никаких примеров решения. Например: «Переведи этот текст с английского на русский: […]». Этот подход полагается на обширные знания, полученные моделью во время предварительного обучения. Он хорошо работает для простых и общих задач.
- Few-shot (Промптинг с несколькими примерами): Здесь Prompt содержит не только описание задачи, но и 1-5 конкретных примеров ее решения. Например, для анализа тональности: «Задача: Определи тональность. Текст: ‘Это ужасно.’ Тональность: Негативная. Текст: ‘Я в восторге!’ Тональность: Позитивная. Текст: ‘Фильм был неплох.’ Тональность:». Предоставление примеров (shots) помогает модели понять паттерн и требуемый формат ответа.
- Chain-of-Thought (CoT / «Цепочка мыслей»): Это продвинутая техника. Она используется для сложных задач, требующих логических рассуждений. Вместо того чтобы просить сразу дать ответ, модель просят «думать по шагам». Prompt содержит пример, где решение достигается через последовательность рассуждений. Например, в математической задаче сначала приводится пошаговое решение, а потом дается сама задача. Это заставляет модель эмулировать процесс мышления, что значительно повышает точность.
Выбор техники напрямую влияет на качество и сложность получаемого ответа. Для простых задач достаточно Zero-shot Prompt. Однако для специализированных или логических задач Few-shot и CoT-промптинг показывают гораздо лучшие результаты.
Промптинг (Prompting) для задач анализа данных и разработки
В сфере Big Data и разработки программного обеспечения Prompt становится незаменимым помощником. Он позволяет автоматизировать рутинные задачи и ускорять сложные процессы. Специалисты по данным и инженеры используют Prompt для генерации кода, конфигураций и аналитических выкладок. Это существенно снижает время на разработку и поиск ошибок.
Рассмотрим несколько практических примеров использования Prompt.
В нашем примере мы используем Claude Code ( подробно о настройке мы писали в статье «Как установить и настроить Claude Code в Yandex Cloud на Ubuntu 24.04«
Пример 1: Генерация SQL-запроса
Аналитику часто требуются сложные запросы к базам данных. Prompt позволяет описать задачу на естественном языке. ( дополнительный пример кодогенерации на Cursor)
# Prompt для ИИ Задача: Напиши SQL-запрос. Контекст: Есть две таблицы. 1. 'users' (колонки: user_id, name, registration_date). 2. 'orders' (колонки: order_id, user_id, amount). Задача: Мне нужно найти 5 пользователей, которые зарегистрировались в 2024 году и имеют самую большую суммарную сумму заказов. Выведи user_id, name и total_amount.
Пример 2: Объяснение и рефакторинг Python-кода
Разработчики могут использовать Prompt для анализа или улучшения существующего кода ( дополнительный пример кодогенерации на Claude code)
# Prompt для ИИ
Роль: Ты — старший Python-разработчик, эксперт по Pandas.
Задача: Объясни, что делает этот код, и предложи более эффективный рефакторинг.
Контекст (Код):
import pandas as pd
df = pd.DataFrame({'values': [10, 20, 30, 40, 50]})
result = []
for i in range(len(df)):
if df.iloc[i]['values'] > 25:
result.append(df.iloc[i]['values'] * 2)
Формат: 1. Объяснение. 2. Рефакторинг (код).
Результат ответа ИИ модели
И собственно сам рефакторинг кода
Пример 3: Создание конфигурационного файла
DevOps-инженеры могут генерировать сложные конфигурации, такие как Docker Compose.
# Prompt для ИИ Задача: Создай простой docker-compose.yml файл. Контекст: Мне нужны два сервиса. 1. Сервис 'web': использует образ 'nginx:latest', пробрасывает порт 8080 хоста на 80 контейнера. 2. Сервис 'db': использует образ 'postgres:15', задает переменную окружения POSTGRES_PASSWORD=mysecretpassword. Формат: YAML
Результат работы ИИ модели
и вишенка на торте
Эти примеры показывают, как правильно составленный Prompt превращает ИИ в продуктивный инструмент.
ИИ-агенты для оптимизации бизнес-процессов
Код курса
AGENT
Ближайшая дата курса
18 мая, 2026
Продолжительность
24 ак.часов
Стоимость обучения
66 000
Prompt-инженерия (Prompt Engineering) как дисциплина
Поскольку качество ответа ИИ напрямую зависит от качества Prompt, возникла новая техническая дисциплина. Она получила название Prompt-инженерия (Prompt Engineering). Это процесс систематической разработки, тестирования и оптимизации Prompt. Цель — достижение максимальной точности, релевантности и безопасности ответов от генеративных моделей.
Prompt-инженерия — это не просто написание текста. Это итеративный научный подход. Он включает в себя глубокое понимание того, как модель «думает». Специалист должен понимать ограничения и особенности конкретной LLM. Он экспериментирует с формулировками, структурой и компонентами Prompt.
Ключевым аспектом является итеративность. Редко удается создать идеальный Prompt с первой попытки. Процесс выглядит так:
- Формулирование гипотезы (первоначальный Prompt).
- Тестирование Prompt на наборе входных данных.
- Анализ ошибок и неточностей в ответах.
- Уточнение Prompt (добавление контекста, изменение формата, усиление ограничений).
- Повторение цикла.
Кроме того, Prompt-инженерия решает задачу управления специфичностью. Иногда требуется креативный ответ (высокая «температура» модели). В других случаях, например в анализе данных, требуется детерминированный, точный ответ (низкая «температура»). Инженер управляет этим балансом через инструкции в Prompt.
Для специалистов по данным и разработчиков Prompt-инженерия становится базовым навыком. Она позволяет создавать надежные приложения на базе ИИ. Эти приложения предсказуемо ведут себя в реальных условиях.
Ограничения и риски использования Prompt
Несмотря на свою мощность, Prompt не является универсальным решением. Существуют фундаментальные ограничения и риски, связанные с его использованием. Понимание этих проблем критически важно для создания безопасных и надежных систем. Без этого контроля ИИ может генерировать нежелательные или вредоносные результаты.
Основные вызовы и риски при работе с Prompt включают:
- Галлюцинации (Hallucinations): Это явление, при котором модель генерирует фактически неверную, но правдоподобно звучащую информацию. Prompt может непреднамеренно спровоцировать галлюцинацию. Например, если он запрашивает информацию за пределами знаний модели. Модель может «выдумать» ответ вместо того, чтобы признать незнание.
- Контекстное окно (Context Window): Каждая модель имеет физическое ограничение на объем информации, который она может обработать за один раз. Это и есть контекстное окно (измеряется в токенах). Если Prompt и история диалога превышают этот лимит, модель «забывает» начало инструкции. Это приводит к потере контекста и нерелевантным ответам.
- Уязвимости (Jailbreaking): Это категория атак на модели ИИ. Злоумышленник создает специальный Prompt (jailbreak), чтобы обойти встроенные в модель этические ограничения и механизмы безопасности. Например, такой Prompt может заставить модель генерировать вредоносный код или дезинформацию, несмотря на ее защитные протоколы.
Понимание этих рисков — основа ответственного использования ИИ. Prompt-инженерия также включает в себя разработку «защитных» Prompt (system prompts). Они устанавливают жесткие правила поведения для модели. Это помогает минимизировать вероятность галлюцинаций и противостоять атакам. Об этом мы досконально рассказываем на наших курсах посвященных Архитектуре ML систем.
Заключение
Prompt фундаментально изменил способ взаимодействия человека с технологиями. Из простой подсказки он превратился в сложный язык программирования для Искусственного Интеллекта и является мостом между человеческим намерением и сложными вычислениями нейронной сети. Его правильное проектирование, внедрение и использование открывает огромные возможности в анализе данных, разработке и автоматизации. Поэтому мы также приглашаем вас на курс по AIDI: Проектирование и внедрение ИИ-решений
Мы видим, что эффективность ИИ — это прямое следствие качества промптов. Такие концепции, как Zero-shot, Few-shot и «Цепочка мыслей«, показывают глубину этой дисциплины. Появление Prompt-инженерии как отдельной специальности только подтверждает этот тезис.
Освоение навыков составления промптов становится не просто желательным, а необходимым. Это ключ к полному раскрытию потенциала больших языковых моделей. В будущем Prompt, вероятно, будет эволюционировать дальше. Он станет еще более точным и мощным инструментом для управления ИИ.
Референсные ссылки
-
[Руководство по созданию инструкций (OpenAI)] (https://platform.openai.com/docs/guides/prompting)
-
[Стратегии дизайна инструкций (Google AI)] (https://ai.google.dev/gemini-api/docs/prompting-strategies)
-
[Обзор инженерии инструкций (Anthropic)] (https://docs.claude.com/en/docs/build-with-claude/prompt-engineering/overview)
-
[Принципы инженерии запросов (arXiv)] (https://arxiv.org/pdf/2312.16171.pdf)
-
[База знаний по Промпт-инженерии] (https://www.promptingguide.ai/ru)









